本文最后更新于51 天前,其中的信息可能已经过时,如有错误请发送邮件到82872443@qq.com
一、 元件布局与拓扑逻辑
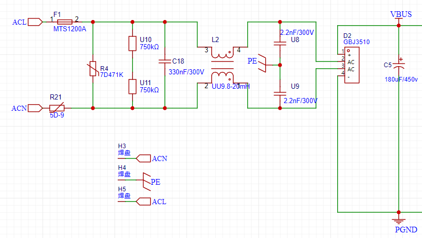
1. 典型拓扑序列 (标准反激/LLC架构)

2. 关键布局原则
- MOV (压敏电阻) 必须在 Fuse 之后:MOV 的失效模式通常是短路。如果它接在 Fuse 之前,MOV 短路会导致配电箱跳闸甚至线路起火;接在 Fuse 之后,MOV 短路能迅速熔断 Fuse,切断故障点。
- MOV 不宜放在共模电感后:若 MOV 动作(对地或线间短路),巨大的浪涌电流流过共模电感,极易导致电感饱和甚至烧毁线圈。
- NTC 的位置灵活性:
- 交流侧 (整流桥前):同时缓冲对 X 电容、整流桥和母线电容的冲击。
- 直流侧 (整流桥后):主要缓冲母线电容充电,对整流桥二极管的保护稍弱。
- X 电容放电回路:放电电阻应尽可能靠近 X 电容引脚焊接,减小高压回路包围面积,降低 EMI 辐射。
二、 核心元器件功能一览
为了明确设计意图,以下表格总结了各级元器件在电路中的“战术地位”:
| 元件名称 | 英文简写 | 核心功能描述 | 失效影响 |
|---|---|---|---|
| 保险丝 | Fuse | 最后一道防线。当电路发生短路或严重过载时,物理切断输入,防止火灾。 | 熔断后整机无电;若选型不当容易在开机瞬间误断。 |
| 压敏电阻 | MOV | 吸能盾牌。在雷击或电网波动产生高压尖峰时,瞬间导通短路,钳位电压,保护后级。 | 击穿短路(需配合保险丝);寿命随冲击次数衰减。 |
| NTC 热敏电阻 | NTC | 软启动阀门。冷态电阻大,限制开机瞬间对电容充电的浪涌电流;热态电阻小,降低损耗。 | 炸裂(开路);热启动时若未冷却,防浪涌功能失效。 |
| X 电容 | CX | 差模滤网。滤除 L 线与 N 线之间的差模高频干扰信号。 | 短路引起跳闸;容量衰减导致传导干扰 (EMI) 超标。 |
| 共模电感 | LF / CMC | 共模屏障。通过高磁导率磁芯,阻挡 L/N 线对大地的共模噪声流向电网。 | 饱和导致 EMI 滤波失效;线圈烧毁。 |
| Y 电容 | CY | 噪声泄放通道。将共模噪声旁路到大地 (PE) 或在初次级地之间提供回流路径。 | 漏电流超标(引起触电感);击穿导致设备外壳带电。 |
| 整流桥 | BD | 交直流转换。将 AC 正弦波转换为单向脉动直流波。 | 二极管击穿(短路)导致炸机;过热损坏。 |
| 母线电容 | Bulk Cap | 能量水库。平滑脉动直流电压,为负载提供持续稳定的能量,决定断电保持时间。 | 爆浆/干涸;纹波过大导致电源不稳定或后级炸管。 |
三、 关键器件选型逻辑与隐患分析
1. 保险丝 (Fuse) —— 选型核心逻辑
选型思路:
- 额定电流:不仅要看输入电流有效值,还要考虑功率因数 (PF) 和效率的影响。
- 类型选择 (关键):必须选用 慢断型 。因为电源上电瞬间(即使有 NTC)仍有较大的对母线电容充电的浪涌脉冲,快断保险丝极易在数次开关机后疲劳熔断。
- I^2t (熔断积分) 校核:这是很多设计的盲点。保险丝的 I^2t 值必须大于开机浪涌电流的能量积分,并留有足够的降额余量(通常 3~5 倍),以抵抗成千上万次的冲击。
2. NTC 热敏电阻 —— 防浪涌与效率的平衡
选型思路:
- 阻值选取:依据是限制“整流桥”和“保险丝”所能承受的最大瞬间电流。阻值越大,浪涌抑制越好,但正常工作损耗越大。
- 通流能力:需确保稳态工作电流不超过 NTC 的最大稳态电流规格。
工程隐患:热启动失效
- 问题描述:电源工作一段时间后,NTC 温度很高,阻值很小。此时若短暂断电(几秒内)并立即重新上电,NTC 来不及冷却恢复高阻态,防浪涌功能失效,可能导致整流桥炸机或保险丝熔断。
- 解决方案:
- 小功率:依赖 NTC 自身散热,设计时需评估最恶劣的热启动情况。
- 中大功率 (>100W):强烈建议使用继电器旁路。启动后继电器闭合短路 NTC,既消除了 NTC 的持续发热损耗,又保证 NTC 在工作期间处于冷却状态,随时准备好应对下一次“热启动”。
3. 压敏电阻 (MOV) —— 电压与通流
选型思路:
- 电压等级:依据输入交流电压的峰值选取。电压选低了,AC 波动时容易误动作老化;选高了,起不到保护后级的作用。
- 通流容量 (直径):MOV 的直径 (10D, 14D 等) 决定了它能吸收多少焦耳的雷击能量。需根据产品的抗浪涌等级要求 (如 2kV, 4kV) 来选。
4. X 电容与放电电阻 —— 安规硬指标
设计逻辑:
- 放电要求 :拔掉插头后,必须在规定时间 (1s 或 2s) 内将 X 电容上的高压电荷泄放至安全电压 (60V) 以下,防止用户触碰插头触电。
- 电阻耐压陷阱:严禁使用单颗 0805/1206 电阻跨接在 L-N 间。普通贴片电阻的耐压通常仅为 150V-200V,无法承受 AC 峰值。
- 对策:通常采用 2~3 颗电阻串联 来分压,确保单颗电阻在额定耐压范围内。
5. 母线电容 —— 寿命与保持时间
选型思路:
- 容量决定保持时间 :容量越大,断电后电压维持时间越长,且输出纹波电压越低。
- 纹波电流决定寿命:电解电容的寿命主要取决于内部温升。
- 频率系数:规格书中的纹波电流通常针对 100kHz 或 120Hz,需根据实际工作频率查表折算。
- 温度降额:设计时尽量让电容远离散热片、变压器等热源。遵循“温度每降低 10℃,寿命翻倍”的经验法则。
四、 PCB 布局与安规检查
1. 爬电距离 与 电气间隙
设计完成后,请务必用卡尺或 CAD 软件测量以下关键节点的距离:
| 关键区域 | 绝缘类型 | 设计要求 | 备注 |
|---|---|---|---|
| L 线 与 N 线 | 基本绝缘 | 建议 ≥ 3.0mm | 保险丝前后、X电容引脚间 |
| L/N 线 与 大地(PE) | 基本绝缘 | \geq 3.0mm | Y电容引脚、共模电感引脚 |
| 高压侧 到 低压侧 | 加强绝缘 | 建议 > 7.0mm | 光耦下方、变压器飞线处 |
2. 关键 Layout 技巧
- PCB 开槽 :
- 目的:当 PCB 表面距离不足(如光耦引脚间距仅 7.62mm,有些标准要求 >8mm)时,通过挖空 PCB 介质,强行增加爬电路径。
- 注意:槽宽必须 \geq 1mm 才能被安规认可为有效隔断。
- 放电齿 :
- 做法:在共模电感进线端的 L-N 或 L-PE 之间,设计一对尖端相对的锯齿状铜皮。
- 作用:作为防雷击的廉价“牺牲层”。当超高压雷击进来时,尖端放电通过空气击穿泄能,保护后级昂贵的半导体器件。
- 大电流走线处理:
- 输入 AC 走线需做 开窗 处理并镀锡。
- 作用:一是为了增加载流能力,二是为了利用锡层辅助散热,三是在浪涌发生时,如果铜箔熔断,锡层能起到一定的延时或连接作用。
